
2月7日讯 媒体人付政浩发文谈到了中国篮协针对各级国家队反兴奋剂的工作实施细则。
原文如下:
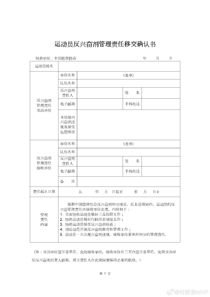
近日,中国篮协发布了针对各级国家队反兴奋剂的工作实施细则,该细则从3月1日实施。其中明确规定,若中国篮球国家队员私自私自外出就餐或点外卖、网购食品、营养品、减肥/减脂类食品/饮品,即便不构成兴奋剂违规,将罚款一万元,并全队通报批评。
被列入兴奋剂检查库和注册检查库的中国篮球国手们需要申报每天5点至23点之间可接受检查的任意60分钟建议检查时间和休假、旅途的详细信息。队伍集训和比赛期间实行集中统一就餐,严禁私自外出就餐、点外卖或网购食品。国家队员只能使用体育总局最新发布的“国家队营养品使用目录”中的营养品,并且只能使用从体育科学学会购买的营养品,严禁服用自配营养品。
此前有自称“马布里前私人助理”的网友Andy(马布里证实此人只是自己的司机,因不满薪资离职并造谣)在没有任何证据的情况下指责马布里使用禁药和尿检作弊,引发轩然大波,此事随即被马布里方面公开予以辟谣,Andy也删除了这些言论,但仍给中国篮球造成负面舆论影响,很多不熟悉篮球经济规律的网友对此表示困惑。中国篮协在此后很快就印发了印发《中国篮球协会各级国家队反兴奋剂工作实施细则》,也是立场鲜明地表达了中国篮球反兴奋剂的坚定态度。


相关阅读:疑似前助理:马布里用过禁药,他的体能师给孙杨开违禁药
2025-11-09特拉华蓝衫VS韦斯特彻斯特尼克斯在线直播
2025-11-09格林斯伯勒蜂群VS缅因凯尔特人在线直播
2025-11-09奇才VS独行侠在线直播
2025-11-09奥西奥拉魔术VS德克萨斯传奇队在线直播
2025-11-09印第安纳疯蚁VS大急流城黄金在线直播